提供80+媒体资源
我司提供互联网广告营销服务超10年,拥有专业的人才储备
【 服务热线 】4009602809
现在支持在快手广告创建以“涨粉”为优化目标的广告了,快手开户具体步骤如下:
(1)选择营销目标【小店推广】或【直播推广】;
(2)选择转化类型【快手个人页】;
(3)选择优化目标【涨粉】。
在用户加粉之后,通常需要一段时间(转化周期)快手开户后,再通过作品、直播进行进一步的触达,才会产生转化行为;或者在加粉之后,用户在一段时间(转化周期)内持续在发生转化行为。因此,快手广告新增【转化追踪报表】,快手开户对经过转化周期后的转化效果进行更完整的效果追踪和数据展示。快手广告代理商联系方式:4009602809

注意:当前仅支持查看快手推广【小店推广】和【直播推广】的转化追踪报表。
2. 自定义筛选
(1)时间范围:快手推广筛选的是广告投放时间;支持快速筛选“今日、昨日、最近7天、最近1个月、最近3个月”,也支持自选时间范围(最长不超过1年)
(2)营销目标:支快手推广持筛选小店推广、直播推广或不限
(3)优化目标:快手推广支持筛选商品访问、下单付款、涨粉、直播观看数、直播查看商品数或不限
(4)转化周期:快手的投放的价格用于衡量所选的广告投放时间内,经过转化周期后,广告的综合转化效果;由于行业、商品品类、作品发布频率等因素的影响,不同的广告的转化周期可能有不同,用户可自行选择合适的转化周期;快手的投放的价格转化周期支持选择T+1,T+3,T+7,T+15,T+30

3. 转化周期使用说明
这里用一个具体的例子来说明转化周期的使用方法:
商家在T日广告投放,选择转化周期为「T+N」,快手推广电话那么他可以在T+N+1日查看完整的GMV累计数据。快手广告代理商联系方式:4009602809
如商家在8月1日投放广告,快手推广电话在8月2日至8月17日不同日期查看数据时,筛选时间范围为「8月1日」,筛选各转化周期,报表披露如下数据:

注意:通过广告短视频 ,直接购买未关注、关注后续产生的购买,均计入累计GMV和ROI,快手的广告效果怎么样?
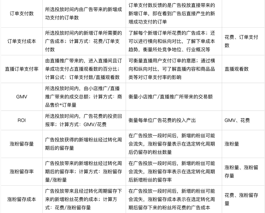
4. 转化追踪报表新增数据指标



快手短视频广告代理商联系方式:4009602809
我司提供互联网广告营销服务超10年,拥有专业的人才储备
拥有单账户日消耗百万运营经验,广告账户总量超1万!
账户开通后,提供专业的建站运营服务,百名运营服务!
如无需我司进行代运营,可提供较高返点政策,靠谱!
专注信息流广告/直播广告/搜索广告/短视频广告开户服务!