提供80+媒体资源
我司提供互联网广告营销服务超10年,拥有专业的人才储备
【 服务热线 】4009602809

一、入驻条件概览
资质要求:入驻度小店需要具备三证合一的企业/个体工商户营业执照
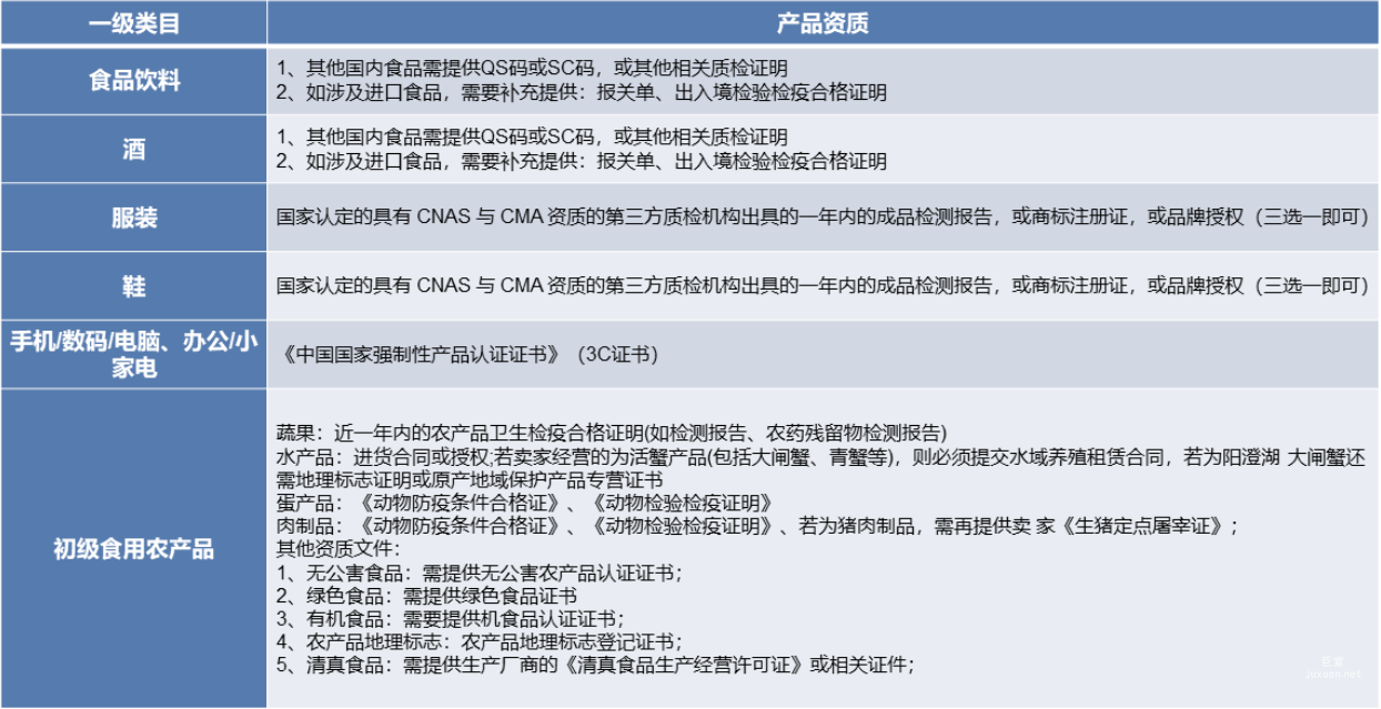
准入行业:度小店支持商家自营类实物型商品售卖,部分行业要求具备行业资质,医疗保健相关行业不准入。
商品要求:度小店支持实物型商品(医疗及保健品除外),暂时不能支持服务类、线索收集类及虚拟支付型商品。
1.创建店铺
(1)创建店铺-资质提交
营业执照:上传企业/个体工商户三证合一的营业执照原件/复印件,并在复印件上方加盖企业公章,企业公章不能为复印件。
企业信息及法人信息:系统录入信息需真实有效,并与营业执照保持一致

(2)创建店铺-注册店铺
店铺名称:品牌词+服务地域/服务特色+产品功能的形式等组合
店铺头像:正圆形,必须清晰,不得含有其他网站、商户的水印、图标、logo、二维码、联系方式、官方等
店铺简介:5-28个汉字,需与店铺实际服务形式相关,不得包含联系方式、官方、特殊字符
经营范围:需与实际售卖商品一致,最多可选5个,与保证金收取联动,一旦过审不支持修改、删除(类目资质要求及保证金收取标准见后页)


2.店铺基础设置
(1)店铺基础设置-客服
联系电话及服务时间:必填项,支持手机、400、800及固话,固话需填写区号
在线咨询:第三方付费软件接入,可视商户自身情况选择开启或关闭。(使用方法见手册后页)
销售关系维护:(选填,不影响建店及推广功能)

(2)店铺基础设置-退换货地址、手机号、底部导航、公告
退换货地址:配置退换货地址信息及联系人,支持3个退换货地址及设置默认地址
通知手机号:线索产生、售后请求、库存不足时短信提示,开关开启后均为必填项
底部导航:可配置两个或三个导航并设置导航名称
公告:用于展示店铺公告,小程序入驻完成后生效,最多5条,非必填
3.缴纳保证金
4.开通支付
按照注册店铺的营业执照类型
(1)个体工商户资质,可支持对法人私人银行卡打款
(2)企业资质,则只能对公打款
(3)主体需为「企业」或「个体工商户」
(4)请参照营业执照上的内容认真填写
(5)开户信息必须真实有效、一字不差,否则将有可能影响提现
(6)电话需为开户时银行预留手机号
5.创建商品-编辑商品信息
(1)创建商品-编辑商品信息-基本信息
商品名称:最多60个字符(30个汉字)
商品类目:需包含在企业经营范围内
商品图片:商品详情页首图,最多5张
商品视频:只支持横屏
轮播时长:用于控制商详页多张首图时的轮播频率,如配置商品视频,不会自动轮播
商品卖点:商品信息内展示标签,最少1个,最多3个;8个字符(4个汉字)
商品参数:用于配置产品辅助说明,商品详情页单独tab展示

(2)创建商品-编辑商品信息-价格库存
商品类型:支持单商品及商品组合2种形式
规格设置:如颜色、尺码、数量、重量、sku编码(sku编码是方便商家管理商品的编码,非必填项)等
运费模板:支持根据不同地区设置运费,不支持指定地区不能递送
库存预警:默认关闭,可选择开启
(3)创建商品-编辑商品信息-商品资质及高级设置
商品资质:部分类目要求开启商品资质并上传相应证照(详见下页)
商标资质:商品涉及知名品牌,需开启此项功能,并上传商标证或授权书,最多支持5张图片
发货时间:预售商品发货时间设置,最多支持15天
销量展示:默认展示销量
商品支付方式:仅支持在线支付

商品资质要求-以下类目商品,需开启“商标资质”上传证照

(4)创建商品-编辑商品信息-营销组件
优惠券:默认开启,设置优惠券或营销活动自动关联
跑马灯:页面订单数量超过50个时,会显示跑马灯组件
营销红包:通过创建营销活动关联
服务标签:创建包邮商品则默认展示包邮标签
营销功能关联
新建优惠券:满减红包,可全场通用或指定商品使用,配置需精确到日期及时间
新建活动:立减红包,可全场通用或指定商品使用,配置需精确到日期及时间
(5)创建商品-编辑商品信息-详情编辑
可选择添加物料模块,图片、文字
视频模块间可拖拉调整顺序
单图片模块内图片不支持拖拉调转图片位置
物料规范:
图片:单张大小500k内,1:1
文字:小于3000字符(1500个汉字)
视频:时长不超过3分钟,大小≤20M,1:1,暂不支持竖版

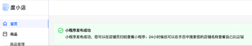
二、店铺小程序发布
主流程全部完成后,待小程序审核通过,店铺创建成功,首页显示小程序发布成功状态
可点击店铺信息,用百度APP扫码进入店铺页查看

三、营销中心
1.营销中心-优惠券管理
(1)点击新建优惠券按钮支持新建优惠券;优惠券列表支持按照优惠券状态浏览券数据;
(2)暂停可以停止券的发放,在券暂停操作前已经领取优惠券的用户在券暂停后仍旧可以在使用时间内使用优惠券。查看数据可以查看券的领取量、领取率、使用量及使用率。
(3)优惠券名称支持中英文,最多30个汉字
(4)优惠规则满减金额配置仅支持1-9999的正整数
(5)商品范围支持全场通用及指定商品可用,指定商品可以关联除审核中状态外的全部商品。
(6)发放量支持指定数量及不限量,单张券每人限领最多支持10次
2.营销中心-满减活动管理
(1)点击新建活动按钮支持新建活动,活动暂停后,线上活动停止,用户将看不到该活动,已提交的订单依然可享受活动价格;查看数据可以查看券的领取量、领取率、使用量及使用率。
(2)活动名称支持中英文,最多30个汉字;
满减金额配置仅支持1-9999的正整数;
商品范围支持全场通用及指定商品可用,指定商品可以关联除审核中状态外的全部商品。配置需精确到日期及时间
3.营销中心-秒杀活动管理-新建活动
活动名称:最多填写60字符(30汉字),仅用于商家记录和区分秒杀活动使用,不会展示在用户侧。注:名称不可重复,否则将提交失败
优惠规则:固定为秒杀价,不可更改。
活动时间:选择活动的开始时间与结束时间;时间需选择年月日及时分秒;
左侧为开始时间,开始时间需晚于当前操作时间;
右侧为结束时间,结束时间需晚于设置的开始时间
商品预热:是/否;选择“是”,则出现预热时间选择器,用户侧可提前看到该活动
预热时间:预热开始时间要早于活动开始时间,晚于当前操作时间。注:预热开始后不支持修改商品,请商家配置时预留管理商品的时间。
保存并管理商品
当新建秒杀活动表单填写完毕并确认无误后(活动创建后不支持修改),点击【保存并管理商品】按钮,活动创建完毕,页面将跳转至商品管理页面。

4.营销中心-秒杀活动管理-管理活动商品
参加活动的商品:当活动状态为“未开始”时,可对已添加的商品进行【取消参加】操作,所有活动状态下均支持查看已添加商品的秒杀活动信息(不支持编辑)
未参加活动的商品:仅支持支付方式为在线支付的商品参加秒杀活动,且相同商品在同一时间段内不支持参加多个秒杀活动。
点击【参加活动】按钮,出现设置商品活动信息表单,表单中将出现当前商品下关联的所有规格,商家需按照每个规格去设置秒杀信息
设置活动商品
(1)秒杀价:0<秒杀价≤原价。注:秒杀价与店铺活动、店铺优惠券可共用,请提前计算营销补贴率及合理设置活动
(2)秒杀库存:秒杀库存≤商品总库存;设置成功后将从总库存中将秒杀库存进行划拨预留(剩余售卖库存=总库存-秒杀库存);当秒杀库存为0时,该规格活动失效,用户将以原价购买。注:需保证每个规格均有库存才可参加活动。
(3)用户限购数量:不得为0,设置每个规格用户以秒杀价的最大购买件数;当用户超出限购次数后,将以原价购买。
(4)勾选表头处的“选中”按钮,可支持批量设置操作
四、店铺-店铺装修
1.店铺-店铺装修(可自选是否使用)-基础组件
需已完成店铺创建全部流程(店铺发布)后使用该功能进行店铺装修
店铺信息:
可根据右侧实时预览选择头部样式
图片建议尺寸3:1,<1mb
店铺公告:需在店铺基础设置中完成创建
商品搜索:可自由配置是否展示
商品推荐:
可配置样式及模块(销量及价格数据为样式预览,非实际数据)
标题标题最多支持20个字符(10个汉字)
最多展示30个商品

2.店铺-店铺装修(可自选是否使用)-装修组件
不同组件模块可通过上下移动进行排序更换
轮播广告:最多添加5个商品,图片比例可选16:9或1:1,大小<1mb
图文导航:可选择4商品样式或8商品样式,图片建议尺寸1:1,大小<1mb
视频组件:暂不支持竖屏视频,时长不超过3分钟,大小不超过20M;封面图片大小小于1mb
商品橱窗:可添加1-3款商品,标题最多10个字符(5个汉字),图片大小<1mb
所有模块链接的商品,需为“已上架”状态
完成后点击保存,预览后点击发布送审,审核后生效
五、商品-商品分销
1.商品-商品分销-功能开启
完成全部开店流程,小程序店铺发布成功后,可开启商品分销权益
1、设置佣金比例,只支持整数
2、勾选分销协议,同时点击可查看平台协议内容
3、分销功能开启后,全店已上架商品会进入分销市场
变更与调整:
1、开发者佣金调整、暂停推广,系统均在次日凌晨生效
2、系统生效前产生的推广流量,自点击后15天内按照生效前的佣金比例进行计算

2.商品-商品分销-单商品分佣
支持针对店铺某商品进行单商品分佣
1、针对单商品佣金设置,添加新的分销规则。
2、设置单商品佣金的佣金比例,规则与店铺佣金一致。
3、针对新的单商品分佣规则,选择适用的商品,点击确定后保存新建规则。
4、针对规则可进行适用商品的管理
5、可对单商品佣金规则的佣金比例进行修改。
六、商家端功能展示
1.商家端功能展示-订单管理
(1)订单查询
可多维度查询订单:下单时间、商品名称、订单编号、支付方式、订单状态、收货人、收货人电话等
(2)订单查询
支持单个订单发货、批量发货、订单下载支持购物车功能,如订单中包含多件商品信息,可对订单中商品同时发货
支持确认订单、取消订单,对作弊订单进行拉黑

2.商家端功能展示-订单管理
(1)售后单查询
可多维度查询售后单:下单时间、订单编号、申请单号、订单类型、退款类型等
(2)售后单管理
可以同意/拒绝用户退款

3.商家端功能展示-交易中心
主要功能
实时显示账户余额
支持交易明细下载
如用户未确认,则发货15天后会自动确认收货

结算周期:每7天一个打款周期
释义:用户确认收货后,款项进入资产中心,7日后自动打款至结算账户
七、店铺基础设置-客服
1.店铺基础设置-客服-在线咨询工具配置指南
可自主选择是否开启在线咨询如选择开启在线咨询
商户可自主绑定咨询账号,用于登录咨询工具(点击“绑定咨询账户”弹出绑定咨询账户页面)
绑定咨询账号后,点击“新建咨询方案”,直接跳转到咨询方案列表页,依据需要配置咨询方案
系统会为商户默认创建一个咨询方案,只进行基础设置,高级设置默认都关闭,商户可依据需要选择配置好的咨询方案为客户提供服务
已有工具授权的商户,可直接新建咨询页
对于尚未绑定工具授权的用户,需先在工具中选择适用工具进行注册及授权(示例见后页)
在线咨询工具为第三方软件接入,需在对应工具的客户端维护/处理客户问题
登陆账号为绑定的咨询账号
2.店铺基础设置-客服-配置咨询方案
完成基础设置及高级设置,创建咨询页,右侧可实时预览
咨询页审核通过后,可返回度小店后台,进行咨询页绑定
3.店铺基础设置-客服-在线咨询工具授权
Step1:点击新建咨询方案一一跳转至营销通选择咨询工具--点击账户设置-授权应用--可点击新建授权选择授权应用工具-至第三方咨询工具平台注册账户获得企业信息,并完成激活,激活成功后获得企业信息及用户名密码
Step2:点击授权新账号授权使用已注册的企业信息完成第三方咨询工具绑定
查询/回复用户留言、配置IM客服功能,请至第三方咨询工具官网下载客户端进行设置及维护
在线咨询工具为第三方接入,授权操作过程中可能会出现秒级延迟,退出刷新即可
度小店入驻操作手册是用通俗易懂的语言编写的,旨在帮助商家快速了解和掌握度小店的入驻流程和使用方法。度小店入驻操作手册是一本实用的指南,可以帮助商家快速了解和掌握度小店的使用方法,提高店铺的曝光率和销售额。如果你是一位商家,想要在百度上进行电商业务,不妨阅读这本操作手册,了解如何入驻度小店并获得更多的商业机会。
我司提供互联网广告营销服务超10年,拥有专业的人才储备
拥有单账户日消耗百万运营经验,广告账户总量超1万!
账户开通后,提供专业的建站运营服务,百名运营服务!
如无需我司进行代运营,可提供较高返点政策,靠谱!
专注信息流广告/直播广告/搜索广告/短视频广告开户服务!