广告优化应该怎样做呢?怎么才能让我们避免不起量、曝光低、成本高的问题呢?
发布时间:2019-03-27 09:25:06
作者:巨宣网络
来源:juxuan.net
浏览量(97)
首先在旅游行业推广的时候,我们经常会碰到以下的问题:
烧钱太快了,怎么没有看到起量呢?
怎么点击这么少?已经投了好多渠道,曝光、转化依然上不去……今天就从行业整体趋势入手,在广告投放过程中我们可能遇到的问题,给出一些建议。1、旅游行业整体趋势2018年,中国旅游人次数正在稳步增长。出境游红利期将在未来两年逐渐消退,市场将以推广营销等其他方式培养新消费力量并维持已存在的优质消费力量。
移动旅游用户渗透率持续提升,移动端成旅游市场重要销售渠道。
随着红利期消退,旅游行业市场推广难度日益增加,一方面,受旅游产品特点影响,推广效果见效慢;另一方面,有效推广渠道少,获量难,转化成本居高不下等问题日益突出。广告推广主要从受众行为本质出发,按照行业细分人群兴趣行为偏好,通过人群大数据洞察分析技术,判断受众消费倾向,最终引导并促进用户预订购买等销售转化。

2、在线旅游用户行为洞察根据2018年艾瑞咨询相关数据统计,旅游用户行为新变化如下。
▌在线旅游用户人群画像根据用户需求的不同,将在线旅游行业主要分为4大类人群:出境游、国内游、跟团游、自助游。1、出境游人群主要为中青年人群,高学历、高收入、高职位,有经济实力,对海外文化接受程度高,消费能力较高,对海外产品、奢侈品有一定认识……2、国内游人群主要为中青年人群,收入水平不高、职位一般,经济实力较弱,但对旅游休闲生活较向往,消费能力,热爱网购、视频、娱乐等……3、跟团游主要以中老年人群为主,通常退休或自由职业或私营业主,有大量闲暇时间,有经济实力,但对新鲜事物接受程度低,对网络及移动设备使用能力较弱……4、自助游主要以青年人群为主,对新鲜事物充满热情,消费意识超前,对团队有比较排斥,喜欢自由生活,对短视频兴趣比较高……3、投放策略分析1)人群策略根据以上4种不同人群特征筛选TA
同时结合精准人群定向技术,有效实现对细分旅游人群行为的区分、抓取并定向投放。2)媒体策略根据不同细分市场旅游目标人群偏好选择投放媒体,建议通过海量资源进行大幅度引流,并选择优质高对标媒体进行精准投放。据TalkingData2018年数据显示,除娱乐应用外,国内旅游用户对移动应用的偏好度均高于大众用户,其中,国内旅游用户对房产、个护美容、通讯社交、咨询和金融理财类应用的偏好度较高。
出境游人群,推荐投放新闻 、工具、 网购、时尚、 奢侈品 、社交类媒体。国内游人群,推荐适合投放新闻、 理财 、实用 、工具类媒体。跟团游人群,推荐投放娱乐 、社交 、 资讯 、视频类媒体。自助游人群,推荐投放资讯、 工具 、娱乐 、社交类媒体。广告主还可以选择Hero App知名优质媒体,提升旅游品牌可信赖感,建立积极的品牌形象,高曝光品牌优势,深入影响目标受众。
3)定向策略投放策略方面除了挑选出合适的优质媒体,还需要确定匹配的定向条件。比如,在选择地理定向条件的时候,需要考虑TA所在地。

根据TalkingData及国家统计局的数据可以看出,以北京为例,来北京旅游的TOP10城市排名中,北京周边城市占据较大比重,便利性是旅游人群的首要决定因素。而出境游数据显示,北京、上海、广东用户对出境游热情较高,收入水平和经济发展程度是出境游首要决定因素。据此,建议广告主 在主要客源市场进行单独定向投放,投放量级上,以主要客源地为主,其他地域逐渐递减分配;地域选择上,比如热门目的地周边北上广深一线城市,二线城市:省会及新兴经济城市,三四线城市及其他。投放时间和时段,紧扣用户决策关键期。精准旅游目标人群上网时段定向工作时间:CBD商区、办公楼、商务楼、地铁站、公交站……休息时间(周末):商场、时尚街区、购物中心、超市、小区、休闲会所、电影院、咖啡馆具体需求:天数或时间广告/周4)展示策略展示策略上,广告主可以采用原生开屏,它是最有效的品牌高曝光形式,能够更清楚的展现产品的内容及特征、具有高强度视觉冲击力,点击率一般在10%-15% 。Banner/插屏也是曝光目标人群最广泛的广告形式。相比Banner,插屏的转化率要高出5倍,转化次数高出4.5倍左右。

广告主如果想要“品效兼顾”的广告效果,还可以选择原生信息流广告形式,展示效果相比于普通Banner,原生广告能带来4倍的曝光效果以及8倍的点击量。4、投放过程中如何优化?1)人群优化精细挖掘新用户,高效维护老用户

建议广告主可以通过设备号定向等技术手段精细化人群进行投放,挖掘新客户并对老用户进行有效维护,避免广告预算浪费在对品牌多次曝光却无兴趣的用户。人群深度挖掘从核心用户进行好友挖掘,为品牌带来裂变式效果营销。建议采用Lookalike技术,该技术可以利用广告主第一方数据,基于少量的种子用户,通过大数据分析和机器学习拓展出和种子相似的用户人群,以此帮助广告主获得更多的目标人群。

2)定向条件优化广告主在投放过程中,需要非常了解自己的目标用户,这样才能针对不同维度(人群、地域、行为等)的定向标签,进行持续的优化,将营销更准确的追踪到用户场景中去。

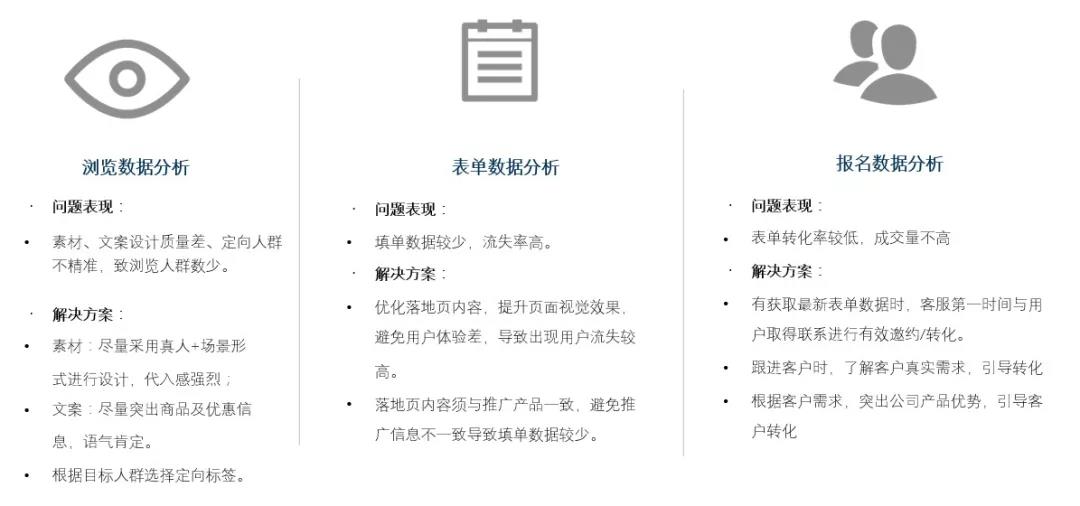
3)分阶段优化从曝光、点击、浏览到最终成交的整个投放过程中,很多广告主可能会遇到广告曝光少、广告点击少、流量跳失高等问题,每个环节出现的问题可能不止一个影响因素存在,比如曝光少,有可能是因为出价低、定向窄、投放时间段短、素材CTR低等各种因素,最终导致广告曝光比较少。

这个时候还需要通过投放过程中的关键数据进行分析,比如落地页浏览数据一般,可以从素材、文案、人群定向等方面去考虑和优化,根据不同的场景、人群,采用相对应的素材、文案,同时优化目标人群定向标签。

类似问题,可以采取同样的逻辑进行倒推和调整,同时观察优化后的效果是否有提升,如果没有,需要找出关键影响因素,然后进一步耐心的优化和调整。需要注意的是在数据分析的过程中,发现问题,对问题进行排查的过程中, 建议从三个层级入手:计划层级排查、广告层级排查、操作层级排查。示例如下以上为旅游行业广告投放优化策略,希望对您有所帮助。
巨宣网络小编会不定期的给大家分享你们所喜欢的干货,下期想了解广告哪方面的知识欢迎留言,同样有什么不懂的也可以咨询我们巨宣网络的在线客服,或者直接拨打我们客服热线:4009602809