提供80+媒体资源
我司提供互联网广告营销服务超10年,拥有专业的人才储备
【 服务热线 】4009602809








“免费”、“传奇”为其广告文案的高频词汇,可见传奇类游戏在百度信息流广告平台投放较为强势。
在百度信息流广告投放金额(估算)Top10中,《拼多多》、《贝壳找房》、《对庄翡翠》位列前三。而大型仙侠类游戏《剑与轮回》强势抢量,占据游戏 App 广告投放金额(估算)榜首,传奇类游戏《霸业沙皇红名》与《至尊蓝月》也紧随其后位列第二,第三。

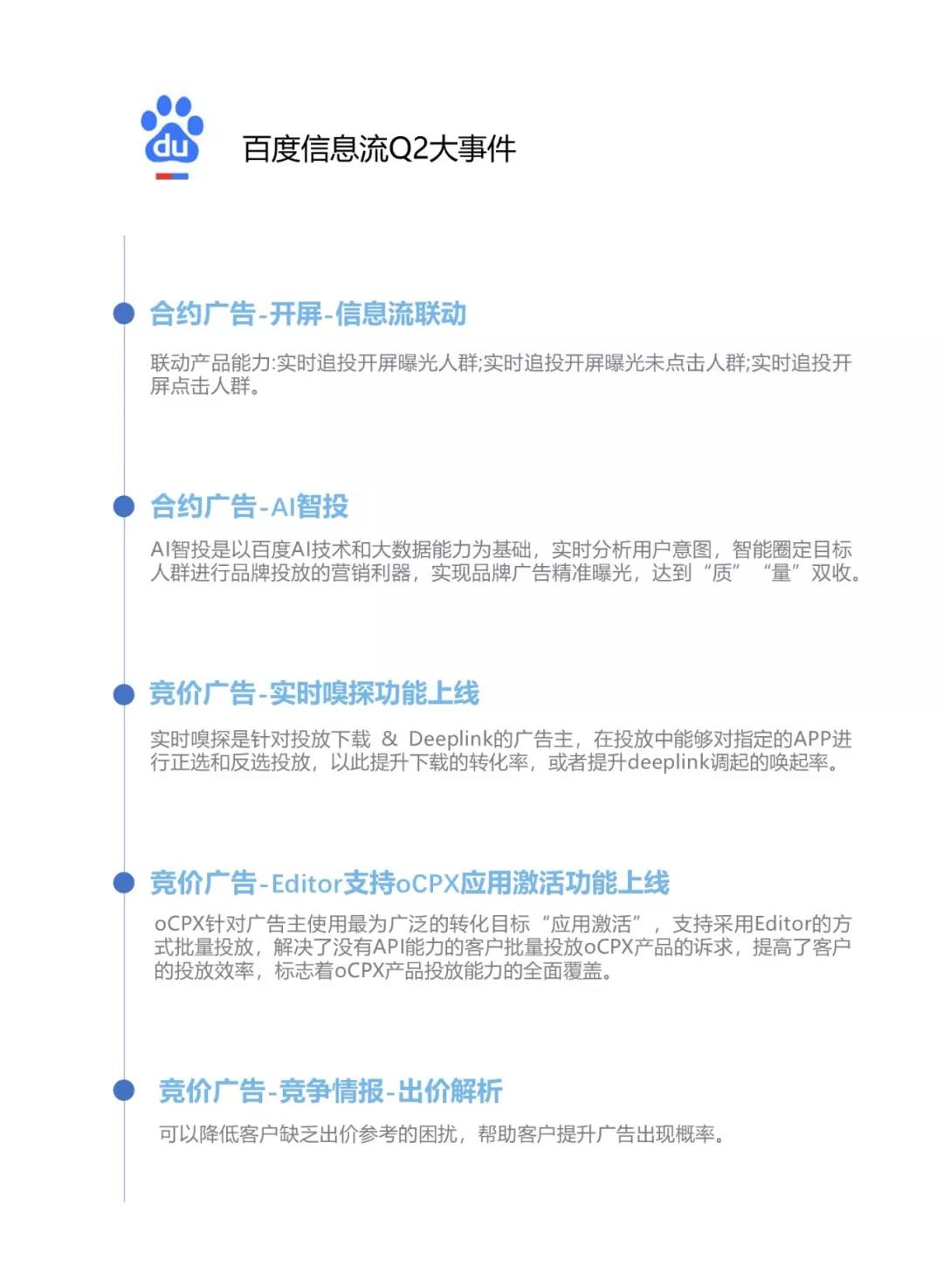
梳理百度信息流平台Q2的大事件如下:

四、网易易效投放洞察
Q2期间,网易易效广告落地页为活动推广占比位居前列,达66.84%,应用推广与电商推广占比较少。游戏、医疗健康、教育培训、金融及综合电商行业为该平台广告数Top5的行业,其中游戏行业的广告数占比较多,为26.37%。
Q2期间,“离异”、“再婚”、“不介意”这三个为广告文案的高频词汇,进一步分析发现主要由于这期间网易易效平台上有较多的社交软件相关的广告以“XX(某地)离异群聊,不介意离异带小孩,不想再折腾的进”等作为广告文案。
“奶茶”、“加盟”也较为频繁,可见随着夏季来临,招商加盟广告热度也逐步上升。
在广告投放金额(估算)Top10中,《NetEase News》、《网易红彩》、《百度》位列前三。传奇游戏《一刀传世》、《至尊单机》位居游戏App前列。
五、阿里汇川投放洞察
落地页为活动推广的广告占比高,广告数占比为68.54%,应用推广和电商推广占比较少。游戏、护肤美容、金融、教育培训及服饰鞋包行业为该平台广告数Top5的行业。

“微信”、“赚钱”、“加盟”、“传奇”、“开局”等词汇为该平台广告文案的高频词汇,网赚类、传奇题材广告在阿里汇川广告平台较为常见。

《拼多多》依旧抢占阿里汇川平台非游戏App的广告投放金额榜首,《至尊蓝月》也在游戏榜抢占榜首,Q版游戏《空之岛》、养成类游戏《风流总裁》也不容小觑。

以上为App Growing发布的《2019年Q2流量平台投放洞察》。
我司提供互联网广告营销服务超10年,拥有专业的人才储备
拥有单账户日消耗百万运营经验,广告账户总量超1万!
账户开通后,提供专业的建站运营服务,百名运营服务!
如无需我司进行代运营,可提供较高返点政策,靠谱!
专注信息流广告/直播广告/搜索广告/短视频广告开户服务!