如何去做日常的关键词广告的优化与管理?

发布时间:2018-02-03 10:13:58 作者:巨宣网络 来源:juxuan.net 浏览量(168)

    我们在日常的关键词广告管理中,可能会非常迷茫。似乎我们很难知道不同类型的关键词该用什么样的策略;也很难知道具体哪个因素在影响ROI的回报率。我们该如何去做日常的关键词广告的优化与管理?

    首先我们需要了解不同类型的搜索请求与用户行为之间的关系。按搜索行为去对关键词分类,我们通常分为几种类型:

    1、浏览:这些关键字通常是更广泛的,因此往往更加昂贵。许多互联网用户搜索这种类型的关键词并不一定打算购买。因此,重要的是要确保广告内容,和搜索请求的关键词相关性。请注意,排名在这种情况下不太重要,Landing page 页应该将用户引导到一个网站上的产品,帮助用户解答有关问题/服务,迫使用户留在该网站深入了解产品。

    2、选择:这些关键字相对浏览型的关键词更具针对性。用户搜索这些关键词及词组的时候可能正打算购买此种类型的产品,但具体什么时候会购买,他们可能还不知道。此类型的关键词的landing page需要与关键词相关度更高。如果目标网页上的互联网用户通过点击可以帮助他/她比较你的产品,这些价格的竞争,这将有助于使用户在您的网站,并最终成为一个转换。

    3、购买:这些关键字更具体。用户知道他/她需要购买具体哪款型号的产品或者哪一个具体的服务,引导用户从关键词到具体对应的产品将是最重要的目标。这些类型的关键词往往转换比率会非常高,高的排名也通常会带来更高的ROI。

UC头条信息流推广

     以上策略可以帮助你确定不同类型的关键词排名对转换率的影响。你可以花更多精力处理表现不佳的关键词以提升整体转换效果。那么具体的SEM优化执行我们该如何做?


一、提升关键词排名 

暴风影音推广


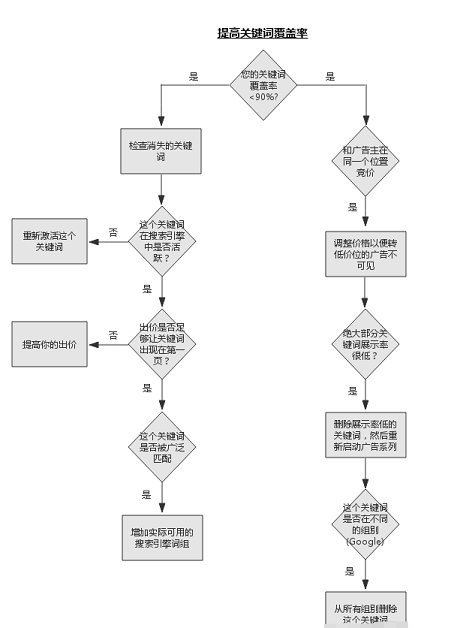
二、提升关键词覆盖率

    为了提升关键词效能,一个重要的途径是在你的预算许可范围内尽可能让搜索关键词展示率接近100%。这一点的重要性显而易见:如果消费者看不到你的广告,他们就不可能点击你的广告。相应的,你的竞争对手的广告链接将会获得点击流量并有可能获得一个成功的转换。

猎豹浏览器推广


三、提高关键词展示率

她社区推广


    以上几种广告调整策略是许多SEM执行人员经常会使用到的,实际优化执行中,我们往往会碰到更多影响因素。例如品牌影响力对转化的影响、信息不对称对转化的影响、用户评价对转化的影响等等。希望这篇文章对大家有所帮助。







公司优势

提供80+媒体资源

我司提供互联网广告营销服务超10年,拥有专业的人才储备

行业头部客户运营经验

拥有单账户日消耗百万运营经验,广告账户总量超1万!

专业建站/美工/拍摄团队

账户开通后,提供专业的建站运营服务,百名运营服务!

较高政策优惠

如无需我司进行代运营,可提供较高返点政策,靠谱!

注意事项

首次开通账户注意哪些?
不论您是想投放那个媒体,都需要提前确定开户资质,避免因为资质不全无法上线,资质齐全才能上线广告,不论任何广告平台,资质齐全是广告上线最重要的第一步!
开通广告账户需要多少钱?
每个广告账户开户价格都有所差距,业内基础开户价格基本为5000元起充值,如低于该费用,需再三核实对方信息,避免上当受骗!
一般开通广告账户需要多长时间?
如果您的资质齐全,开户时间基本当天就可以下户,如行业较为特殊,开户时间基本不超过3个工作日。
开户后你们能做哪些服务?
开通广告账户后,我司可以协助广告主搭建落地页、上传广告素材、制作广告素材、效果优化等服务,我司拥有运营人员上百人!
可以帮助我们拍摄视频吗?
我司不提供免费视频拍摄,因目前各平台对于素材审核较为严格,视频素材如需我司提供需与我司客服沟通拍摄要求,视频拍摄价格从300元-3000元不等,根据广告主需求确定价格。

巨宣网络

专注信息流广告/直播广告/搜索广告/短视频广告开户服务!