360广告中黄金展位是什么意思?

发布时间:2018-03-09 10:11:38 作者:巨宣网络 来源:juxuan.net 浏览量(139)

『概念』
       360广告中黄金展位是针对有品牌推广需求、对位置敏感的客户量身打造,其样式简洁丰富,迅速提升品牌推广效能。

『好处』
       黄金展位产品价值:
       首屏黄金位置,提高品牌关注度

       展现在搜索结果页首屏的左侧和右侧首位,信息权威直达目标用户,提高品牌的关注度。
   多端跨屏推广,提升营销效果
       可在 PC 端和无线端同时投放,全方位传达企业资讯,显著提升营销效果。
   精确触达,锁定目标人群
       由客户公司名称、品牌词、相关品牌/名称+产品词、地域+品牌词、相关品牌/名称、相关品牌/名称+活动词精准触发,可分地域投放锁定目标人群,信息直达提高效能。

『展现样式』
        PC 端黄金展位展现样式
        PC 端文字链样式
       样式特点:品牌描述+文字链的样式承载信息丰富,满足客户展现多个资讯、促销信息的需求,直接明了,促进转化。

       PC 端按钮样式
       样式特点:品牌描述+按钮的样式可展现产品系列、促销资讯等,一键直达,提高效能。

       移动端黄金展位展现样式

『说明』
      展现位置: 搜索结果页首页左右两侧首位;
      可推广词:客户公司名称、品牌词、相关品牌/名称+产品词、地域+品牌词、相关品牌/名称、相关品牌/名称+活动词;
      适合投放对象:所有企业;
      计费方式:按 CPT 收费;
      收费标准:底价 1W(根据广告主所提交关键词的 PV 量进行评估定价,关键词数量限制为 300 个)
      上线时间:可以不是每月 1 号(非自然月),合作周期 1 个月起购,最长投放 12 个月,可跨年跨季度;
      投放范围:全国投放,24小时展现,可分地域投放;
      投放地域:默认全国展示投放,可分地域投放;
      PC 端按钮、子链样式,不可同时购买;

       PC 端及移动端黄金展位为打包售卖非买赠关系 即 PC 端广告上线则移动端广告同时也要上线,若仅 PC 端广告上线则默认自动放移动端广告,后期不予补上移动端广告
       官网样式:暂不支持;
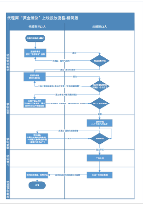
       售卖流程:

       特殊行业说明
       医疗机构“医疗美容”、“眼科”和“齿科”科室,可针对相关客户进行审词询价;
       医疗行业投放黄金展位需使用医疗行业专门的物料表单,不可使用黄金展位产品的常规物表单。

 产品 终端 模板
 黄金展位 PC端 基础模板1
 PC端 基础模板2
 移动端 基础模板1

『流程』
       上线投放流程:

 360推广开户热线:4009602809

公司优势

提供80+媒体资源

我司提供互联网广告营销服务超10年,拥有专业的人才储备

行业头部客户运营经验

拥有单账户日消耗百万运营经验,广告账户总量超1万!

专业建站/美工/拍摄团队

账户开通后,提供专业的建站运营服务,百名运营服务!

较高政策优惠

如无需我司进行代运营,可提供较高返点政策,靠谱!

注意事项

首次开通账户注意哪些?
不论您是想投放那个媒体,都需要提前确定开户资质,避免因为资质不全无法上线,资质齐全才能上线广告,不论任何广告平台,资质齐全是广告上线最重要的第一步!
开通广告账户需要多少钱?
每个广告账户开户价格都有所差距,业内基础开户价格基本为5000元起充值,如低于该费用,需再三核实对方信息,避免上当受骗!
一般开通广告账户需要多长时间?
如果您的资质齐全,开户时间基本当天就可以下户,如行业较为特殊,开户时间基本不超过3个工作日。
开户后你们能做哪些服务?
开通广告账户后,我司可以协助广告主搭建落地页、上传广告素材、制作广告素材、效果优化等服务,我司拥有运营人员上百人!
可以帮助我们拍摄视频吗?
我司不提供免费视频拍摄,因目前各平台对于素材审核较为严格,视频素材如需我司提供需与我司客服沟通拍摄要求,视频拍摄价格从300元-3000元不等,根据广告主需求确定价格。

巨宣网络

专注信息流广告/直播广告/搜索广告/短视频广告开户服务!