360移动推广效果评估简单介绍!

发布时间:2018-04-17 14:09:23 作者:巨宣网络 来源:juxuan.net 浏览量(87)

移动推广效果评估

功能更新说明

此次报表升级(一期),此次升级主要涉及数据报告和受众分析,主要亮点

整体报表结构

效果评估报告主要分为四个模块:数据报告、受众分析、转化分析、我的报告。

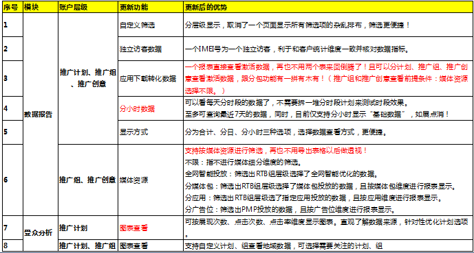
数据报告:可查看分计划/组/创意维度的详细数据;支持分小时查看,新增独立访客数据。

受众分析:一期支持地域维度分析报告及图表展现。二期支持人群受众分析。

转化分析:分为应用下载和移动网站。其中应用下载部分可查看当天下载在未来7天产生的激活数据。

我的报告:管理定制报告。

数据报告-推广计划

筛选条件:可根据广告模式、推广类型、自定义计划进行筛选。

显示方式:分为合计、分日、分小时。

①分小时数据:至多可查询近7天的数据,同时,目前仅支持分小时显示“基础数据”,如展点消。

数据报告-推广组

支持按媒体资源进行筛选:

不限:指不进行媒体细分维度的筛选。

全网智能投放:筛选出RTB组层级选择了全网智能优化的数据。

分媒体包:筛选出RTB组层级选择了媒体包投放的数据,且按媒体包维度进行报表显示。

分应用:筛选出RTB组层级选了指定应用投放的数据,且按应用维度进行报表显示。

分广告位:筛选出PMP投放的数据,且按广告位维度进行报表显示。

筛选条件:可根据媒体资源、自定义推广组进行筛选。

显示方式:分为合计、分日、分小时。

数据报告-推广创意


受众分析-图表

受众分析-报告

新功能用于优化使用建议

1、拆分模块:

360推广计划、360推广组、360推广广告创意

2、拆分原则:

地域、时段、位置三种维度要分别进行测试和数据分析,尽量做到每个阶段保证只测试一种维度。将高CTR、高激活转化的维度单独建立推广计划/组,增加预算或者出价来提升竞价能力,获得更多优质流量,降低整体转化成本

位置优化

分推广计划、推广组、推广创意直接查看激活数据和成本

将高CTR,高激活转化的推广计划、推广组、360推广创意保留并持续优化其他维度

推广组、推广创意进行分媒体包、应用、位置(PMP)进行查看数据

将高CTR的位置单独建立推广组,提高预算或出价进行竞价获取更多流量

时段优化

分日、分时段下载数据,结合客户后续转化数据(日波动、付费客户下载时段)

针对性将高CTR、高转化时间段单独建立计划,增加预算或提高出价竞价,获取更多优质流量

地域优化

通过受众分析,了解推广计划、推广组的地域分布数据。

结合当日后续转化数据,将转化好日期量较大的地域单独建议推广计划/组,提高出价竞价或增加预算

360广告投放电话:4009602809!

公司优势

提供80+媒体资源

我司提供互联网广告营销服务超10年,拥有专业的人才储备

行业头部客户运营经验

拥有单账户日消耗百万运营经验,广告账户总量超1万!

专业建站/美工/拍摄团队

账户开通后,提供专业的建站运营服务,百名运营服务!

较高政策优惠

如无需我司进行代运营,可提供较高返点政策,靠谱!

注意事项

首次开通账户注意哪些?
不论您是想投放那个媒体,都需要提前确定开户资质,避免因为资质不全无法上线,资质齐全才能上线广告,不论任何广告平台,资质齐全是广告上线最重要的第一步!
开通广告账户需要多少钱?
每个广告账户开户价格都有所差距,业内基础开户价格基本为5000元起充值,如低于该费用,需再三核实对方信息,避免上当受骗!
一般开通广告账户需要多长时间?
如果您的资质齐全,开户时间基本当天就可以下户,如行业较为特殊,开户时间基本不超过3个工作日。
开户后你们能做哪些服务?
开通广告账户后,我司可以协助广告主搭建落地页、上传广告素材、制作广告素材、效果优化等服务,我司拥有运营人员上百人!
可以帮助我们拍摄视频吗?
我司不提供免费视频拍摄,因目前各平台对于素材审核较为严格,视频素材如需我司提供需与我司客服沟通拍摄要求,视频拍摄价格从300元-3000元不等,根据广告主需求确定价格。

巨宣网络

专注信息流广告/直播广告/搜索广告/短视频广告开户服务!