提供80+媒体资源
我司提供互联网广告营销服务超10年,拥有专业的人才储备
【 服务热线 】4009602809
落地页服务商合作要求
1、落地页内容管理及技术规范
为了保证腾讯广告落地页的内容符合腾讯广告用户体验规范, 广告落地页的内容必须在广告曝光阶段与广告审核阶段保持一致。因此建站平台方提供并用于投放腾讯广告的落地页必须满足以下要求:
(1)建站平台方提供并用于投放腾讯广告的落地页(以下简称“投放落地页”)域名,需区别于非用于投放腾讯广告的落地页(以下简称“非投放落地页”)域名,TSA仅支持投放落地页域名下的URL作为广告落地页。例如投放落地页域名为:tsa.xxx.com或tsaxxx.com,非投放落地页域名为xxx.com。
(2)投放落地页在发布后需立即锁定,不可再被编辑,且页面交互与展示内容均不允许变更。
(3)建站平台方应保证投放落地页URL永久有效,当投放落地页在页面管理中被删除后,建站平台方需保证该落地页仍可正常访问。
(4)针对投放落地页,建站平台方不得提供可跳转至当前落地页URL以外的跳转能力。
(5)建站平台方需向TSA申报投放落地页内使用的各个资源域名白名单。
需申报的域名类型如下:

投放落地页中的域名必须包含在域名白名单内。
(6)建站平台方需保证投放落地页只能与域名白名单内的第三方服务器、腾讯服务器、建站平台方自有服务器发生通信,且服务器返回的信息不能改变页面交互和页面内容。
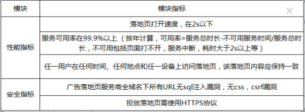
(7)为保证TSA广告落地页的用户体验,投放落地页必须满足以下技术运维质量指标:

2、数据合作要求(非必须)
为了提高广告主在腾讯广告投放管理平台上广告投放效果,建议建站平台方向TSA回传落地页内的用户行为数据。

(1)建站平台方接入行为数据回传接入流程
第一步:建站平台方在腾讯广告官网(e.qq.com)注册广告账户,获取广告账户ID;
第二步:建站平台方在腾讯广告开发者官网(developers.e.qq.com)注册成为开发者,创建应用程序,并联系TSA运营获取数据上报接口的权限;
第三步:首次调用Marketing API时,需要进行应用程序与广告帐号的授权,授权指引:
https://developers.e.qq.com/docs/start/authorization;
第四步:完成首次授权认证后,建站平台方可调用腾讯广告Marketing API上传落地页内用户行为数据;
(2)用户行为数据接口
建站平台方可使用Marketing API回传落地页内用户行为数据。具体接口如下:
https://developers.e.qq.com/docs/user_data/apply/conversion_web
请求字段中, action_type为已支持行为类型,action_param为自定义行为类型。
建站平台方上报的行为数据类型(action_type)为:

建站平台方上报的自定义行为数据类型(action_param)为:
以上为落地页服务商合作要求,如有对腾讯广告进驻流程有疑问的,可以咨询巨宣网络。
我司提供互联网广告营销服务超10年,拥有专业的人才储备
拥有单账户日消耗百万运营经验,广告账户总量超1万!
账户开通后,提供专业的建站运营服务,百名运营服务!
如无需我司进行代运营,可提供较高返点政策,靠谱!
专注信息流广告/直播广告/搜索广告/短视频广告开户服务!