提供80+媒体资源
我司提供互联网广告营销服务超10年,拥有专业的人才储备
【 服务热线 】4009602809
一.开户基本资质
小米效果营销开户主体资质列表如下:
1、目前小米广告合作不支持个人客户开户;
2、营业执照要求盖有最近一次年检章,体现经营范围、推广业务一致;
3、经营性网站应提供电信增值电信业务经营许可证原件扫描件或复印件(网站标识ICP证,复印件需加盖公章);
4、非经营性网站应提供工信部网站ICP备案截屏(网站标识ICP备),需加盖公章;
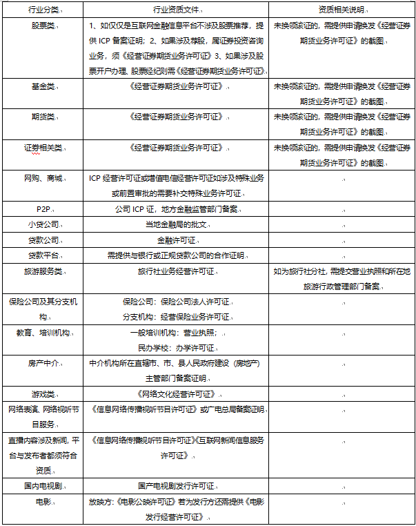
二.开户所需行业资质
三.落地页审核规则
1.1 落地页合法性审核
1.1.1落地页不得包含任何非法信息、误导性信息。
1.2落地页内容审核
1.2.1应用下载类广告统一出口为小米应用商店(主域名为mi.com);
1.2.2投放移动站点需是完整h5站点,即投放的域名要包含多个页面,用户可以深度访问;
1.2.3页面不得包含浮窗超过2个(含2个);
1.2.4不可为单一下载页面;
1.2.5落地页最下方需添加ICP信息;
1.2.6如是金融相关行业推广,落地页最下方还需添加完整的风险提示语。
1.3不得擅自修改落地页内容,一经发现,将对广告商账户进行驳回处理,情节严重者永久封停。
四.特殊资质说明
1. 若广告主投放特殊行业的广告,则广告主应按照该行业的资质要求提交相关资质,如《金融许可证》等;
2. 若广告素材涉及商标、专利等内容,广告主需要补充提供《商标注册证》或《商标注册申请受理通知书》、《专利证书》等;
3. 若广告素材涉及版权、软件著作权等内容,则需补充提供《软件著作权登记证书》、《著作权登记证书》等;
4. 若广告素材涉及肖像授权、品牌授权、数据来源证明等需要广告主提供证明资料的情况,则广告主需要补充提供相关授权文 件、证明、说明函或确认函(统称 “证明文件”)。证明文件应当真实、合法,并且能够证明广告主享有必要的权利投放相关广 告。广告主可以使用自己拟定的证明文件,无论提交何种形式的证明文件,均应确保真实、合法并且能够全面涵盖广告主的使用 范围;
5. 若广告主投放如下行业的广告,则需提供《行业推广承诺函》,所涉及行业包括医疗、药品、医疗器械、农药、兽药、保健 食品、食品、金融服务、房产、交友、化妆品、酒类、汽车销售、招商、视频类、直播类、服装、鞋帽、箱包零售类、数码产品类、竞猜类、育儿类、成人用品类。
行业推广承诺函下载链接:
https://www.juxuan.net
开户审核问题Q&A
• 行业推广承诺函等账户资质在哪里添加?
在账户中心-广告投放资质-添加资质,添加完成后提交审核即可。

• 开户审核一般需要多久完成?
正常审核时间为周一至周五9:00-18:30,建议客户在工作日尽早提交。
• 系统提示需要提交广告投放授权确认函,怎样获得函件模板?
可查看https://www.juxuan.netl获得函件模板。
需注意:关于小米广告投放授权确认函,甲乙双方需要开户代理商及公司注册名称保持一致,此外需加盖双方公司公章
• 提示营业执照经营范围异常?
请确认营业执照经营状态,且经营范围与推广业务一致。若企业经营范围变更,请提供工商局变更证明或到当地工商局修改经营范围。
• 提示ICP备案与开户申请公司营业执照不一致?
ICP备案主办单位名称要与开户申请公司营业执照名称一致,若不一致,则需要提供授权关系证明并加盖公章。
小米手机广告投放电话:4009602809
小米广告开户公司:北京巨宣网络广告有限公司
我司提供互联网广告营销服务超10年,拥有专业的人才储备
拥有单账户日消耗百万运营经验,广告账户总量超1万!
账户开通后,提供专业的建站运营服务,百名运营服务!
如无需我司进行代运营,可提供较高返点政策,靠谱!
专注信息流广告/直播广告/搜索广告/短视频广告开户服务!