《360品牌广告》投放流程及邮件提交规范

发布时间:2018-07-17 21:38:35 作者:巨宣网络 来源:juxuan.net 浏览量(175)


360品牌广告

投放流程及邮件提交规范

 

一、        前言:

本规范适用于中小代理商,规范中整合了【360品牌直达推广】、【360品牌日出推广】、【360品牌臻选推广】、【360黄金展位广告】【360品牌百科广告】五类品牌广告的投放流程、提交规则及邮件提交模板。

二、        投放流程:

1.    360品牌直达推广流程图:



360推广代理商品牌直达上线流程图精简版



2.    360品牌日出推广/品牌臻选推广流程图:



360推广代理商品牌日出及臻选上线流程图精简版



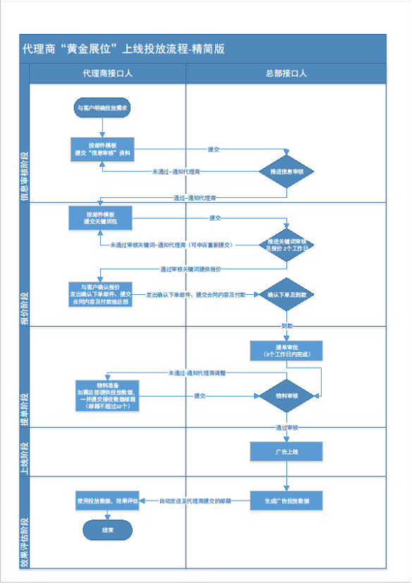
3.    360推广黄金展位&品牌百科流程图:



360搜索推广代理商黄金展位及品牌百科上线流程图精简版



三、        流程说明及邮件模板:

1.     360品牌直达广告:


1.1       风控预审:

代理商根据客户行业划分,按要求提前发送“风控预审”邮件给到总部接口。

1)    规则:

Ø  广告主非白名单客户;

Ø  邮件使用正确模板,并附上相关资质,资质要求同点睛账户要求;

Ø  预审通过后切勿修改网站,以免导致提单失败造成广告无法上线。

2)    邮件模板及要求:

Ø  邮件标题:【qd代理商】【品牌直达-PC或移动】风控预审---广告主名称;

Ø  收件人:各地代理商对接的总部区域支持人员;抄送:渠道经理、代理商负责人;

Ø  添加附件:行业资质

Ø  邮件正文:以下客户投放360品牌广告,还请预审。

代理商

360广告主名称

推广产品

网站url

 

例如:

品牌直达-PC或移动

1.2       信息审核:

广告主为新客户(之前从未投放过品牌广告的客户),按要求发送“信息审核”邮件给到总部接口。老客户如果网站URL 变更,也需按此流程进行申请。

1)    规则:

Ø  信息审核提供的URL须为客户官网,关键词审核及报价时应提供相同的URL;

Ø   以前投放过360品牌广告,可直接进行关键词审核及报价。

2)    邮件模板及要求:

Ø  邮件标题:【qd代理商】【品牌直达-PC或移动】信息审核---360广告主名称;

Ø  收件人:各地代理商对接的总部区域支持人员;抄送:渠道经理、代理商负责;

Ø  附件:营业执照+ICP

Ø  邮件正文:

广告主信息录入表

广告主名称

 (必填)

广告主简称(品牌)

 (必填)

广告主行业

一级(必填)

二级(必填)

广告主所属省市

 省(必填)

 市(必填)

网站URL

 (必填)

url行业

一级(必填)

二级(必填)

网站地址

/市(必填)

详细地址(必填)

联系人姓名

 (必填)

联系邮箱

(必填)

联系电话

座机(必填)

 手机(必填)

1.3       关键词审核及报价:

360代理商按提交规范提交“关键词审核及报价”邮件,关键词与关键词之间统一用半角逗号隔开。

1)   规则:

Ø  审词报价邮件中的URL须为信息审核通过的URL

Ø  总部回复报价后,请务必牢记告知的询价ID

Ø  如关键词变更请重新发起“关键词审核及报价”邮件,新加词请用红色字体显示,关键词数量大于50个时,请附上wordtxt文档,用半角逗号隔开。

2)   邮件模板及要求:

Ø  邮件标题:【qd代理商】【品牌直达-PC或移动】关键词审核及报价---广告主名称

Ø  收件人:各地代理商对接的总部区域支持人员;抄送:渠道经理、代理商负责;

Ø  附件:游戏行业需提供相关资质;

Ø  邮件正文:

【360品牌直达-PC或移动】关键词审核及询价申请表

客户名称

 

销售(代理商)

客户计划购买关键词

溢加服务

可填写内容:物料高级模板、旗舰样式、添加浮层等。没有溢加服务可为空

客户主跳转URL

信息审核通过的url

客户主显示URL

信息审核通过的url

计划购买时间

2017*-2017*

1.4       付款:

代理商付款后,请及时发送“认款”邮件至总部接口。同一客户不同位置,不同品牌须分开打款,分开发送邮件(邮件标题请以品牌标注区分)。

1)     付款信息:

Ø  账户名称:

Ø  账号:

Ø  开户行:

2)     规则:

Ø  系统到款时间,每天三次,分别截止于为11:2014:2016:20,延迟20分钟显示到账;

Ø  确认合作后,请及时进行付款。品牌直达广告付款时间必须早于广告上线前七个工作日。

3)     邮件模板及要求:

Ø  邮件标题:【qd代理商】【360品牌直达-PC或移动】认款---广告主名称

Ø  收件人:各地代理商对接的总部区域支持人员;抄送:渠道经理、代理商负责;

Ø  附件: 打款截图;

Ø  邮件正文:

产品

位置

代理商名称

客户名称

刊例价(元)

合作周期/

费用总计

备注

品牌直达

Pc/移动端/浮层/娱乐

qd深圳市力玛

广东**公司

65000

 1个月

19500(折后金额)

年底促销3

1.5      确认下单:

收到总部的报价后,确认无误,请及时发送确认合作邮件给到总部接口。

1)   规则:

Ø  确认邮件中请填写正确的报价ID

Ø  广告上线时间,将以此邮件中确认的时间为准;

Ø  此邮件在须在总部回复的报价结果邮件基础上进行答复;

Ø  同一客户不同位置,不同品牌须分开发送邮件(邮件标题请以品牌标注区分)。

2)   邮件模板及要求:

Ø  邮件标题:【qd代理商】【品牌直达-PC或移动】确认下单---广告主名称

Ø  收件人:各地代理商对接的总部区域支持人员;抄送:渠道经理、代理商负责人;

Ø  邮件正文:您好,**公司确认合作品牌直达Pc/移动端/浮层/娱乐品直。确认下单~

 

代理公司

最终客户

报价ID

位置

推广url

投放起始时间

投放周期

刊例价/

订单金额

渠道经理

地区

下单时间

品牌直达Pc/移动端/浮层/娱乐品直

 

2017.1.1

1个月

(折后金额)


武汉奇搜

2016-12-29

1.6       提单申请:

因总部订单审批节点较多,提单申请邮件至少在广告上线前五个工作日发出。

1)    规则:

Ø  建议本邮件与“确认下单”、“认款”邮件同一天发送;

Ø  此邮件须在“确认下单”的邮件基础上进行答复。

2)    邮件模板及要求:

Ø  邮件标题:【qd代理商】【360品牌直达-PC或移动】提单申请---广告主名称

Ø  收件人:各地代理商对接的总部区域支持人员;抄送:渠道经理、代理商负责;

Ø  附件:营业执照

Ø  邮件正文:

您好,广告主XX(品牌直达Pc/移动端/浮层/娱乐品直),**号广告上线申请提单,烦请协助。

提单信息表

报价ID

必填

代理商名称

必填

联系人

必填

电话

必填

邮箱

必填

品牌名称(推广客户自己的品牌)

必填

推广url

必填(必须与信息审核、审词报价时的url 相同)

广告主行业

必填

投放时间

必填(填写开始及结束时间)

广告主主体资质名称

新客户必填

广告主主体资质编号

新客户必填

广告主主体资质有效期

新客户必填

纳税人识别号

必填(代理商公司信息)

地址

必填(代理商公司信息)

电话

必填(代理商公司信息)

开户银行

必填(代理商公司信息)

银行账号

必填(代理商公司信息)

1.7       物料提交:

代理商须在广告上线前五个工作日提供所需物料,物料审核通过后,广告届时上线。

1)    规则:

Ø  若物料审核未通过需修改物料,须在当天18点之前修改完毕并回复邮件。如未按规定时间回复邮件,该物料将在第二天处理,遇节假日顺延至工作日处理;

Ø  若因物料问题,客户及代理商未能及时按要求进行修改,则广告合同及系统上线时间仍为客户确认的时间,无法修改。

3)    邮件模板及要求:

Ø  邮件标题:【qd代理商】【360品牌直达-PC或移动】问题描述---广告主名称

Ø  问题描述包括:物料更新/广告上线

公司优势

提供80+媒体资源

我司提供互联网广告营销服务超10年,拥有专业的人才储备

行业头部客户运营经验

拥有单账户日消耗百万运营经验,广告账户总量超1万!

专业建站/美工/拍摄团队

账户开通后,提供专业的建站运营服务,百名运营服务!

较高政策优惠

如无需我司进行代运营,可提供较高返点政策,靠谱!

注意事项

首次开通账户注意哪些?
不论您是想投放那个媒体,都需要提前确定开户资质,避免因为资质不全无法上线,资质齐全才能上线广告,不论任何广告平台,资质齐全是广告上线最重要的第一步!
开通广告账户需要多少钱?
每个广告账户开户价格都有所差距,业内基础开户价格基本为5000元起充值,如低于该费用,需再三核实对方信息,避免上当受骗!
一般开通广告账户需要多长时间?
如果您的资质齐全,开户时间基本当天就可以下户,如行业较为特殊,开户时间基本不超过3个工作日。
开户后你们能做哪些服务?
开通广告账户后,我司可以协助广告主搭建落地页、上传广告素材、制作广告素材、效果优化等服务,我司拥有运营人员上百人!
可以帮助我们拍摄视频吗?
我司不提供免费视频拍摄,因目前各平台对于素材审核较为严格,视频素材如需我司提供需与我司客服沟通拍摄要求,视频拍摄价格从300元-3000元不等,根据广告主需求确定价格。

巨宣网络

专注信息流广告/直播广告/搜索广告/短视频广告开户服务!