快手PC端广告投放账户操作指南

发布时间:2018-08-30 14:10:39 作者:巨宣网络 来源:juxuan.net 浏览量(379)

快手推广PC端账户操作指南

快手推广账户账户操作指南

快手推广账户操作目录

快手推广账户操作目录

快手推广账户平台概述

快手推广账户平台介绍

快手推广账户平台介绍

快手推广账户AD平台首页说明

快手推广账户AD平台首页说明

快手推广账户磁力学

快手推广账户磁力学

快手推广PC端账户场景化帮助:点击浮层在右侧常驻的“快速帮助”,展开帮助条,广告主可以在操作使用AD广告平台的过程中,找到对应当时使用场景的常见问题解答,以帮助广告主快速的了解功能、懂得操作、快速解决疑问的功能

快手推广PC端账户场景化帮助

快手推广pc端如何创建广告

快手推广pc端如何创建广告

快手推广pc端创建广告组步骤:允许不设预算和日预算两种模式,广告组日预算不能低于1000元,预算单词修改幅度不能低于100元,24小时内修改预算操作,不能超过20次,修改后预算金额,不能低于当前已消费金额的105%,以整百单位向上取整

快手推广pc端创建广告组步骤

快手PC端投放广告,广告组8部位

1.可查看趋势图

2.查看广告投放目的

3.查看广告组状态

4.按名称/ID搜索

5.批量启用、暂停、删除等

6.查看数据和受众分析

7.查看操作日志

快手PC端投放广告

快手PC端创建广告计划的通用流程

1.选择投放范围

2.选择投放目标

3.设置用户定向

选择广告投放的受众范围,您可选择地域、性别、年龄、兴趣等定向;

复制已有受众人群;可以直接把账户内已经存在的计划受众人群复制到新建的计划内;

在页面右侧查看受众信息和受众的预估覆盖数,根据预估覆盖数来判断所选择定向投放量级是否符合预期;

建议您定向不要过窄,以免造成转化量过少的情况;

快手PC端创建广告计划的通用流程

快手推广PC端广告计划通用流程预算与出价

设置预算和总预算

设置投放日期

设置投放方式

设置投放时段

快手推广PC端广告计划通用流程预算与出价

快手PC端广告投放计划-编辑链接

创建落地页

对应激活转化后,系统支持激活转化;若未对接情况下安卓应用默认为安装完成;

ios和安卓激活转化需要进行API数据对接;

OCPM:创意只支持视频素材,且视频自动播放;

创建APP应用

安卓:输入安卓(apk)下载链接,系统将自动识别应用包和下载平台;

IOS:输入IOS下载链接,系统将自动识别为IOS链接(不支持短链跳转);

应用包名称:一般可通过上方下载链接自动获取包名,也可手动填写(IOS无需填写);

快手PC端广告投放计划-编辑链接

快手PC端广告计划-文章推广

文章ID,进入快手PC端,搜索需投放文章标题,即可看到投放文章及链接,截取链接中(a+数字)部分即是文章ID

推广文章即可以是广告主自有文章,也可以是转载其他文章

快手PC端广告计划-文章推广

快手PC端账户操作广告创意-通用流程

设置投放位置

优选广告位是一款自动为广告优选不错展现位置的托管式智能工具,勾选了优选广告位后,默认为头条系广告位全选,机器自动开启智能投放。

制定位置:建议您选择所有可选广告位,否则会减少覆盖人数,导致广告失去部分优质展示机会

选择创意生成方式

程序化创意您可以上传多个视频/图片和标题,系统将对视频/图片和标题进行优选组合,在展示时,系统将优先选择综合效果不错的组合展现

自定义组合创意:您可以为一张图片添加一个标题,您可以创建多个组合,在展示时,系统将按照您设置的组合进行展示

添加创意素材:附加于普通创意中的转化控件,通常是广告主的转化目标,可于创意层面直接实现转化

缩短转化流程,提升ROI,提高转化率

快手PC端投放账户通用流程

设置创意分类和标签

创意分类:系统预估广告CTR的重要指标,请选择与推广产品和服务最相关的行业分类。

创意标签:系统预估广告CTR的重要指标,决定广告展示机会的重要因素,建议设置的标签不宜过窄。

创意标签必填,空格分隔,最多二十个,每个标签不超过10个字符

快手PC端投放账户通用流程

快手PC端投放账户通用流程—设置广告监测

设置广告监测:广告主不完全相信媒体的数据,找个第三方做中间人验证数据,媒体产生一次展示,点击,就传给第三方一次。

快手PC端投放账户通用流程—设置广告监测

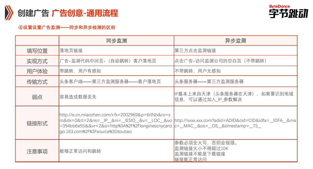
设置广告监测-同步和异步监测的区别

设置广告监测-同步和异步监测的区别

快手PC端广告投放广告创意-推广管理

1.查看趋势图

2.查看广告投放目的

3.查看广告创意样式

4.查看投放方式

5.按名称/ID搜索

6.查看分流量数据

7.查看自定义数据

8.广告预览

快手PC端广告投放广告创意-推广管理

快手PC端账户广告创意-广告预览

方式一、用Ad账户登录用户名登录快手客户端,推广管理-审核通过的广告计划/创意-小眼睛,返回快手客户端进行预览查看

方式二、绑定第三方账户,AD平台点击预览,推广管理-审核通过的广告计划/创意-小眼睛,用第三方绑定账号登录APP预览

快手PC端账户广告创意-广告预览

快手PC端账户数据报告

快手PC端账户数据报告

快手PC端账户数据报告总览

数据剥壳可实时展示账户的推广数据,您可以通过数据报告进行数据的监控与分析,根据数据进行广告的调整与优化。

快手PC端账户数据报告总览

快手PC端账户数据报告账户报表

快手PC端账户数据报告账户报表

快手PC端账户数据报告受众分析

快手PC端账户数据报告受众分析

快手PC端账户数据报告效果广告报表

仅可查看效果广告数据

支持广告组/广告计划/创意//创意词包/视频广告 五个维度查询

数据查看时间段支持分日/分时,当天分时数据截止到查看当天前一个小时

自定义数据查询&报表下载

快手PC端账户数据报告效果广告报表

快手PC端账户数据报告

快手PC端账户数据报告

快手PC端账户数据报告

快手PC端账户辅助工具

快手PC端账户辅助工具

快手PC端账户辅助工具

工具箱集合了可以辅助您进行优化投放的辅助工具,您可以根据您的需求选择需要的工具进行使用。

计划付诸,优化辅助,创意辅助,账户辅助,定向辅助

快手PC端账户辅助工具

快手PC端账户移动建站

移动建站是服务于广告主的免费落地页制作工具,广告主可以通过模板或简单的拖拽、上传素材制作推广页面。

移动建站具有加载速度快、数据披露详尽、转化效果显著等优势,能有效提升广告主落地页效果

快手PC端账户移动建站

快手PC端账户辅助工具移动建站

拓展至22个组件,功能更强大

更好的满足各种场景需求

文章落地页编辑更原生

电话组件缩短转化路径

表单组件收集电话线索更准确

实现落地页预加载,提升广告竞价排序

广告质量度模型:落地页预加载可加快落地页加载速度,增加停留时长,提高广告质量。

快手PC端账户辅助工具移动建站

快手PC端账户计划辅助门店管理

门店管理适应本地行业广告主特有的推广需求,对经营的门店进行推广,引导用户到店完成消费;广告主针对门店访问优化时,还可同时使用其他转化目标,如电话号码手机、加粉、优惠券领取等。

快手PC端账户计划辅助门店管理

快手PC端账户计划辅助卡券

卡券是一个服务于广告主和企业头条号的基础营销工具,它支持免费使用,提供商家创建、管理、投放、核销卡券,用户领取、储存、使用卡券等基础功能;支持门店管理,链接商家与用户,助力品牌传播,构建消费闭环。

快手PC端账户计划辅助卡券

快手PC端账户计划辅助极速下载服务

极速下载服务:安卓下载包可使用头条提供的服务器,极速提升下载包的速度,提高下载完成率,以及激活率。

快手PC端账户计划辅助极速下载服务

快手PC端账户计划辅助深度转化SDK

深度转化SDK将应用内的关键行为事件作为转化目标(付费/次留等指标),通过深度转化模型算法能够触达到精准的人群,排除只激活不适用等用户,有效果的提高广告主的ROI,节约投放成本。

快手PC端账户计划辅助深度转化SDK

快手PC端账户优化辅助计划诊断

计划诊断:计划诊断主要是帮助跑量困难的计划定位原因的一款优化类工具。我们通过综合观测广告计划在整个投放过程中的表现,诊断出对广告计划放量影响最大的一个因素,给出提醒并提供相应的操作建议。

计划诊断的诊断结果是怎么计算出来的?

计划诊断是根据近期两个小时内的投放数据,比对同行业相似计划,判断出价、预算、点击率、转化率这四个投放要素的竞争力。

快手PC端账户优化辅助计划诊断

快手PC端账户优化辅助页面质量检测

页面质量检测工具会帮您检测制定地址中页面在不同网络环境中的可访问性,并给出可访问性计分与改善建议。

快手PC端账户优化辅助页面质量检测

快手PC端账户优化辅助飞鱼CRM

飞鱼CRM系统致力于为广告主搭建高效的客户管理系统,通过连接广告投放与线索数据,深度挖掘线索背后的价值,降低您的线索处理成本、优化广告投放效果与进行客户再营销建设,从而提高广告主的企业营销效率与ROI

连接广告与客户,优化投放效果

可以让推荐模型更精准的发现会产生购买行为的客户,同时结合客户再营销,提高您的广告效果。

一站式管理线索,提高处理效率

可以便捷地进行线索分发,且移动端可以实时收到短信提醒并且马上免费回访。

高效的销转流程,促进客户下单。

飞鱼CRM通过搭建基于集客、转客、赢客的三步营销方法论体系,挖掘线索背后的价值,降低广告主的线索处理成本,提高营销效率与ROI

快手PC端账户优化辅助飞鱼CRM

快手PC端账户创意辅助动态创意词包管理

动态创意词包管理:标题关键词根据词包和用户兴趣地点等特征进行动态替换,实现动态创意表达

IC正版图库:快手广告后台,接入了东方IC微利图片库,当您在创建创意时,选择免费正版图库,直接输入关键词,即可得到相关类型的广告图片

视频制作:制作工具是一个APP,上传图片/视频原料,生成一段视频创意素材

快手PC端账户创意辅助动态创意词包管理

快手PC端账户辅助消息订阅

消息订阅可以对财务信息、账户消息、审核消息和管理员消息进行自定义订阅,第一时间了解账户情况。

快手PC端账户辅助消息订阅

快手PC端账户辅助评论管理

评论管理用于管理用户对广告的评论,目前只支持快手广告后台,其他媒体将逐步介入,接入后会支持按照不同的媒体(快手、西瓜视频、火山小视频、快手广告)查看、删除、回复广告评论内容。当你对评论内容进行回复时,回复的内容会在客户端展示,展示的头像为默认头像,展示的名称为“可爱的广告君”

快手PC端账户辅助评论管理

快手PC端账户辅助操作日志

操作日志记录了该账户的被操作的内容、操作人等信息,您可以通过操作日志进行账户的信息排查。

快手PC端账户辅助操作日志

快手PC端账户定向辅助

快手PC端账户优惠活动

快手PC端账户优惠活动

快手PC端账户优惠活动

为了感谢广告主对快手广告的信任与支持,头条广告会不定期举办优惠活动,广告主可以通过优惠活动及时查看并参加,同时也可以追踪优惠活动的详细信息、优惠券发放等信息,方便广告主对优惠活动的查看与管理。

怎么参加优惠活动?

在优惠活动板块中点击活动列表-签约参加活动-按活动规则完成任务-系统按活动规定时间发放优惠券-领取优惠券-按要求使用优惠券

快手PC端账户优惠活动

快手PC端投放管理内容由商业化产品培训部制作

谢谢大家观看,希望快手推广PC端账户投放管理对您有所帮助



公司优势

提供80+媒体资源

我司提供互联网广告营销服务超10年,拥有专业的人才储备

行业头部客户运营经验

拥有单账户日消耗百万运营经验,广告账户总量超1万!

专业建站/美工/拍摄团队

账户开通后,提供专业的建站运营服务,百名运营服务!

较高政策优惠

如无需我司进行代运营,可提供较高返点政策,靠谱!

注意事项

首次开通账户注意哪些?
不论您是想投放那个媒体,都需要提前确定开户资质,避免因为资质不全无法上线,资质齐全才能上线广告,不论任何广告平台,资质齐全是广告上线最重要的第一步!
开通广告账户需要多少钱?
每个广告账户开户价格都有所差距,业内基础开户价格基本为5000元起充值,如低于该费用,需再三核实对方信息,避免上当受骗!
一般开通广告账户需要多长时间?
如果您的资质齐全,开户时间基本当天就可以下户,如行业较为特殊,开户时间基本不超过3个工作日。
开户后你们能做哪些服务?
开通广告账户后,我司可以协助广告主搭建落地页、上传广告素材、制作广告素材、效果优化等服务,我司拥有运营人员上百人!
可以帮助我们拍摄视频吗?
我司不提供免费视频拍摄,因目前各平台对于素材审核较为严格,视频素材如需我司提供需与我司客服沟通拍摄要求,视频拍摄价格从300元-3000元不等,根据广告主需求确定价格。

巨宣网络

专注信息流广告/直播广告/搜索广告/短视频广告开户服务!