提供80+媒体资源
我司提供互联网广告营销服务超10年,拥有专业的人才储备
【 服务热线 】4009602809
产品背景
神马搜索广告主账户投放中对于异常情况发现问题、排查问题、优化解决问题三大痛点急需解决。
产品价值
提供一站式突降优化解决方案,自动追踪账户效果突降,及时引导提醒,智能查找归因引导优化,提升广告主优化突降的效率和效果,帮助神马搜索广告主获取稳定的推广效果。

产品亮点
当昨日对比前一日展现或点击突降超过一定阈值时,自动推送突降信息,并给出归因和优化指导。
诊断口径自定义:自定义突降指标和阈值,主动推送突降信息,避免被动排查引发问题延误
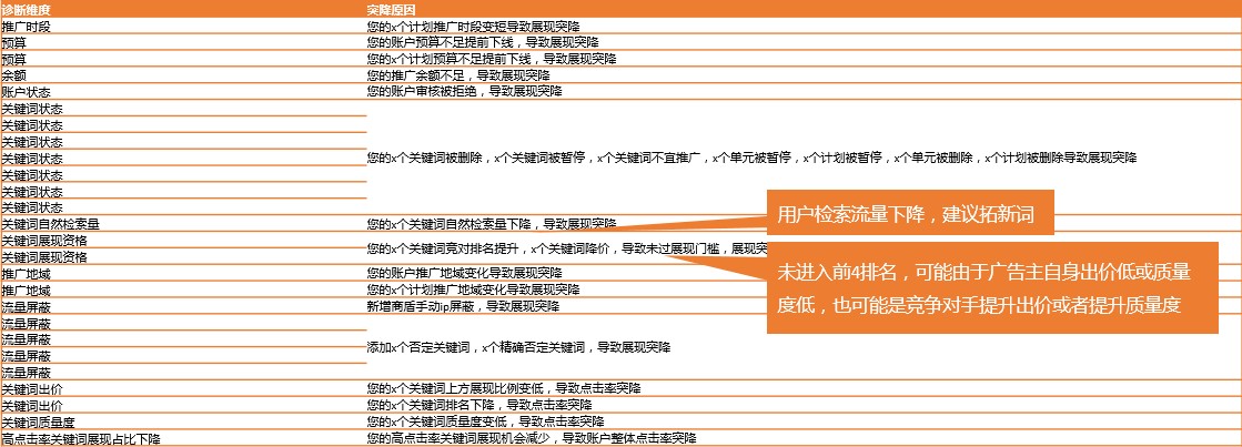
原因分析更深入:披露26个突降原因,覆盖流量侧、客户侧和竞争环境等多方面原因
智能归因可量化:结合定位的原因,进一步给出每个原因的影响度,引导高优排查主要原因
操作说明
突降诊断的功能入口有哪些?
入口1:便捷管理-账户面板下方,点击突降引导页,进入突降诊断详情页
入口2:神马推广->工具中心中点击“突降诊断”工具,,进入突降诊断详情页
如何查看突降诊断原因的详情并优化?
突降诊断详情页分为三部分:突降引导、原因分布以及诊断详情
突降引导页:披露整体突降情况,如“账户昨日较前一日XX指标下降XX,下降比例XX%,为您诊断出XX条原因”
原因分布页:披露各个类别的原因对整体突降的影响度比例,影响度越高,说明该类原因对突降影响越大,应该高优排查
诊断详情页:披露影响突降的具体原因,根据影响度排序,排序在前面的都是效果突降的主要原因;可根据建议项逐项优化

突降排查都能找到哪些原因呢?
披露16类突降原因,共26个突降原因,覆盖广告主操作、流量下降、竞争环境变化等多方面原因
可给出关键词粒度原因,方便进行精细优化,每个原因下仅给出影响最大的200个关键词
突降是如何进行判定的,效果指标是哪些,突降达到多少会判定并提醒?
突降是指昨日对比前一日的下降比例,突降比例=昨日与前日的突降差值/前日的指标值
系统默认当点击突降20%及以上时,进行突降排查和提醒
效果指标和监控阈值可自定义,系统支持对展现和点击下降进行监控,点击 “修改阈值” 进行修改,阈值支持【20-80】范围
常见问题
1、突降数据是哪天和哪天比较,节假日和周末怎么办?
答:目前是昨日和前天进行比较,每日上午9点前更新数据,后期会加入节假日和周末的考虑。举例,周三早上,可看到收周二对比周一突降的数据。
2、所有突降的原因都会给出来吗?
答:模型仅给出突降影响大于一定值的原因,如有些原因确实影响到账户突降,但是影响度很小则会被过滤掉不做展示。
3、神马推广账户有负向操作就一定会出现在归因数据里吗?
答:不一定。模型仅会披露导致突降的真实操作原因。
举例,当某个神马搜索账户每天固定时间早上开启计划、晚上暂停计划,且在突降日和对比日因该项操作导致的在线时长未发生变化,那么账户突降的归因里不会出现因暂停计划导致突降的归因。
举例,当神马推广账户的某个关键词在突降日和对比日均持续暂停,则该项原因不会出现在归因结果里。
-----------------------------------------------------------------------------------
神马搜索推广电话:4009602809
我司提供互联网广告营销服务超10年,拥有专业的人才储备
拥有单账户日消耗百万运营经验,广告账户总量超1万!
账户开通后,提供专业的建站运营服务,百名运营服务!
如无需我司进行代运营,可提供较高返点政策,靠谱!
专注信息流广告/直播广告/搜索广告/短视频广告开户服务!