APP客户360DMP人群定向介绍

发布时间:2018-04-24 14:29:20 作者:巨宣网络 来源:juxuan.net 浏览量(174)

360DMP能做什么

360DMP数据来源

360海量用户产品数据

•总用户数达到13亿
•7.99亿手机用户
•96.6%渗透率

360渠道投放数据

•广告点击人群

时效性

•建立人群第二天0点生效,动态化根据时间周期往前筛选人群,秒级更新
360DMP业务流程

各人群特点对比

使用DMP,就是根据客户需求建立人群,并针对人群进行广告投放,跟进广告投放效果

注:具体规模及精准性和客户本身下载情况及选择的限定条件有关;同样条件下,数据有效时间越长,精准性变弱,人群范围会变大。

建议使用策略

备注:

1、人群先后顺序代表选择的优先级,在预算有限的情况下优先表格中第一类人群

2、人群生效后,请关注人群实际规模,2000-10000预算的计划,人群规模在100w-1000w左右比较合适,人群规模太小或者太大都会影响360广告投放效果。若要跑量则人群规模越大越好,若要效果,则越精准的适当规模人群最合适

3、建立人群时数据有效时间周期越长,人群的规模会越大,精准性变弱

4、建议不要在原有计划上添加人群,而是新建一个计划再添加人群,测试实际360广告投放效果以后再进行调整全部投放

5、个性化重定向需要客户拥有API对接或者搜集数据的能力

使用入口

入口一:dmp.360.cn

入口二:展示广告平台-360人群管家、实用工具

人群介绍—搜索重定向人群

人群释义:

将在360手机助手和360浏览器搜索了某些关键词的人收集起来,供客户在投放广告时定向使用。

特点:

精准性高,但若自选词可能会引起人群规模过小缺乏展现,建议使用系统推荐词包

注意:

1.已经绑定了APP的客户系统会自动根据历史数据为客户推荐一批关键词,点击“一键导入词包”即可
2.360移动搜索重定向的数据主要来自手机助手,因此建议客户尽量使用APP品牌词
3.智能推荐词来源:与绑定APP相关的词、用户下载绑定APP前的搜索词、能够触发客户APP的词
人群介绍—应用推广重定向人群

人群释义:

将下载了APP未激活的人或已激活的人收集起来,供客户在投放广告时定向使用。

特点:

适合于进行激活指标或者活跃指标的定向投放

数据来源:

加固保、安全卫士

注意:

1.人群规模仅供参考
2.如客户未部署加固保,人群规模会明显偏小或无数据
3.下载未安装人群数据不准,请勿向客户推荐使用
人群介绍—特征人群

人群释义

DMP根据用户下载更新APP的行为,对用户的兴趣进行测算和归类,整理成人群。

特点

精准性较弱,可作为初步人群限定使用

数据来源

手机助手等用户产品

注意

1.移动应用兴趣建议选择与客户APP一致的类目
2.如客户未部署加固保,人群规模会明显偏小或无数据
人群介绍—潜在受众人群

人群释义

依托360数据对客户APP当前已激活用户的行为进行分析,帮助其寻找其他特征类似、也对客户APP可能有需求的活跃用户

特点

精准性优于特征人群,但暂时限定行业使用

数据来源

同类APP活跃用户、近期有搜索客户APP行为但未下载的人、近期下载客户类似APP的人

注意

1.潜在受众目前只向金融、资讯、社交、旅游、房地产、休闲娱乐、游戏七个行业符合消费及规模条件的客户开放,其他客户开放此人群的时间另行通知
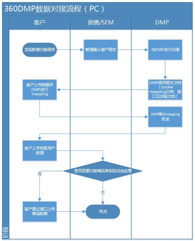
人群介绍—私有人群对接(个性化重定向)
•人群释义:客户根据自己需求收集的各类人群,交由DMP托管用于广告投放
•适合客户:各类已收集了数据的客户
•数据来源:广告主自行收集
•特点:需要客户有数据对接或者收集的能力

可实现效果:

私有人群对接流程

360DMP数据对接详细流程及相关文档可在如下云盘链接下载:http://pan.baidu.com/s/1slerjB3

DMP对接点睛系统

1.DMP中的人群将自动同步到投放端,勾选即可对人群进行定向投放。

2.若在DMP删除人群,投放端会同步删除人群,已选择该人群进行广告投放的推广组将受到影响。

DMP效果分析

依托DMP的效果分析功能,可以轻松查看不同人群在不同类型广告上的广告投放效果和广告投放数据

DMP的效果分析功能打通了投放平台激活数据和360分析相关数据,只需勾选相关指标即可快速统计各个人群的转化效果。

使用离线分析功能可以下载更长时间段更全维度的各种分日数据,方便对于不同人群的转化进行细致分析。

成功案例-京东

客户需求

客户希望能够不断吸引新客户来京东购买商品,但是通投的方式成本过高,客户希望降低获取新客的成本。

推广分析

1、依托360大数据,DMP能够帮助客户实现在不部码的前提下实现访客找回,只需重定向京东高转化潜力人群密集的页面

2、360DMP对全网各类人群进行了深度的挖掘和分类,可以找出对不同类别商品有购买意向的人,这些人对于帮助京东降低投放成本应该非常有用。

解决方案-个性化重定向

1、在全站访客中,那些将商品加入购物车的人肯定是成单潜力最大的。为了将这些人利用起来,京东使用DMP将自己的购物车页面设置为重定向目标页面,用于广告投放。

2、360DMP 整理收集了访问过京东及其他电商网站不同类目商品的人,京东使用这些人群投放商品推荐广告,系统根据不同人浏览过的商品类目为他们展现对应的商品广告。

成功案例-花椒直播

客户需求

希望在获取更多新客的同时有效降低激活成本

推广分析

1、对于直播较为感兴趣的人,经常会访问一些直播类网站、搜索相关关键词,以及下载行业相关APP,因此有这些行为的人都是花椒直播的潜在客户

2、360统计数据显示有相当一部分用户下载了花椒直播的APP之后却没有使用,这类用户的潜在转化可能极高,因此转化成本也会相对较低。

解决方案-特征人群,应用推广重定向

1、依托360大数据,DMP帮花椒直播寻找了那些可能对直播类APP感兴趣的人,并将其制作成人群供花椒直播进行投放。

2、360DMP汇集多方数据,整理记录了那些下载过花椒直播APP却未打开的人,以便对这些人再投放相关广告。

成功案例-融360

客户需求

1、为顺应市场形势变化,客户将投放重点从PC转向移动,希望在移动端获取更多订单

2、移动端用户行为与PC不太一致,传统的投放方案花费高但转化差,迫切需要提升360广告投放效果

解决方案-潜在受众

DMP分析了融360现有已激活人群的行为特征,精准描绘用户画像,并利用智能算法进行深度挖掘,在360覆盖的10亿+网民中扩展出与种子人群高度相似的目标群体

实际转化成本下降30%!

FAQ

Q:360DMP服务面向哪些客户开放?是否需要新注册账号?

A:目前面向全部点睛客户开放(需账户生效),直接使用点睛账号登陆即可。

Q:为什么客户的账户里没有默认推词?

A:客户没有绑定APP或者绑定的APP当前下载使用量过小。

Q:360移动搜索推广重定向人群可以用来投放哪些资源?

A:所有系统中的资源都可以,推广WAP站和H5页面的客户也可以使用此人群

Q:360DMP的人群建立后能立刻使用吗?

A:您建立的人群和对人群进行的修改,都会在0点后开始生效。

Q:使用DMP的时候如何判断我的人群规模满足投放需求?

A:根据测试, 移动推广在CPC2元左右,CTR 0.8% 全网智能的前提下,100W规模的人群可以消耗约100元预算。任何其他定向(媒体、地域)都会增加对人群规模的要求。

Q:为什么客户的账户中没有潜在受众人群?

A:客户在上一轮上线潜在受众人群时不符合我们的要求,请等待下一批上线(具体时间注意通知)

公司优势

提供80+媒体资源

我司提供互联网广告营销服务超10年,拥有专业的人才储备

行业头部客户运营经验

拥有单账户日消耗百万运营经验,广告账户总量超1万!

专业建站/美工/拍摄团队

账户开通后,提供专业的建站运营服务,百名运营服务!

较高政策优惠

如无需我司进行代运营,可提供较高返点政策,靠谱!

注意事项

首次开通账户注意哪些?
不论您是想投放那个媒体,都需要提前确定开户资质,避免因为资质不全无法上线,资质齐全才能上线广告,不论任何广告平台,资质齐全是广告上线最重要的第一步!
开通广告账户需要多少钱?
每个广告账户开户价格都有所差距,业内基础开户价格基本为5000元起充值,如低于该费用,需再三核实对方信息,避免上当受骗!
一般开通广告账户需要多长时间?
如果您的资质齐全,开户时间基本当天就可以下户,如行业较为特殊,开户时间基本不超过3个工作日。
开户后你们能做哪些服务?
开通广告账户后,我司可以协助广告主搭建落地页、上传广告素材、制作广告素材、效果优化等服务,我司拥有运营人员上百人!
可以帮助我们拍摄视频吗?
我司不提供免费视频拍摄,因目前各平台对于素材审核较为严格,视频素材如需我司提供需与我司客服沟通拍摄要求,视频拍摄价格从300元-3000元不等,根据广告主需求确定价格。

巨宣网络

专注信息流广告/直播广告/搜索广告/短视频广告开户服务!